
在自媒体内容创作中,你是否经常在不同软件间来回切换?视频剪辑用一款,处理图片用另一款,转换格式、生成字幕又要寻找在线工具……过程繁琐,效率低下。一款功能全面、操作便捷的本地化工具成为提升产能的关键。
今天介绍的这款多功能桌面工具箱,正是为解决这一痛点而生。它集成了AI智能处理、音视频编辑、图片美化与开发辅助等众多实用功能于一体,旨在为自媒体人、视频创作者及普通用户提供一个一站式的高效创作解决方案,让你无需频繁切换应用,即可完成大部分内容处理工作。
【合规说明】本工具提供的各项功能均符合平台规则,集成部分基于开源技术的AI模型。请用户确保下载和使用相关模型时遵守对应的开源协议及版权规定,将其用于学习交流与合法合规的创作场景。
核心功能详解:一站式解决创作需求
该工具箱将海量功能模块化设计,清晰易用,下面我们分板块介绍其主要能力。

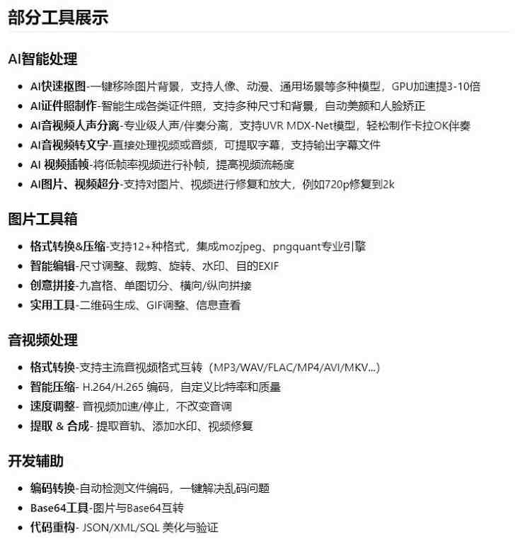
1. AI智能处理:让创作更轻松
集成多项前沿AI能力,大幅简化复杂操作。
- AI快速抠图:支持一键移除图片背景,提供人像、动漫、通用等多种专用模型,并可利用GPU加速,提升处理速度。
- AI证件照制作:智能生成各类规格的证件照,自动完成人脸矫正、美颜并替换背景,满足日常紧急需求。
- AI音视频人声分离:采用专业的UVR、MDX-Net等模型,能够高质量地将视频或音频中的人声与伴奏分离,方便制作卡拉OK或纯音乐素材。
- AI音视频转文字:可直接处理视频或音频文件,准确提取出字幕文本,并支持导出为SRT等格式的字幕文件,极大减轻字幕制作负担。
- AI视频补帧与超分辨率:可将低帧率视频进行智能补帧,使画面更流畅;同时支持对图片和视频进行画质修复与放大,例如将720p视频修复至2K清晰度。
2. 图片工具箱:从处理到创意
涵盖图片格式转换、编辑、拼接等全方位操作。
- 格式转换与智能压缩:支持JPEG、PNG、WEBP等十多种格式互转,集成mozjpeg、pngquant等专业压缩引擎,在减小体积的同时尽量保持画质。
- 基础编辑功能:可轻松完成图片尺寸调整、裁剪、旋转、添加水印、去除EXIF信息等常用操作。
- 创意拼接与切割:快速制作九宫格切图,或将多张图片进行横向、纵向拼接,满足社交媒体发布需求。
- 实用小工具:内置二维码生成、GIF动图调整、图片信息详细查看等便捷功能。
3. 音视频处理:格式转换与编辑
提供本地化的音视频处理方案,无需上传云端。
- 万能格式转换:支持MP4、AVI、MKV、MP3、WAV、FLAC等主流音视频格式间的相互转换。
- 智能压缩:采用H.264/H.265高效编码方案,可自定义比特率与质量参数,有效压缩视频体积。
- 速度调整与内容提取:可对音视频进行加速或减速处理(保持音调不变),以及提取音轨、合并音视频、添加水印等。
4. 开发与文本辅助工具
额外提供对开发者或进阶用户有用的文本处理功能。
- 编码转换:自动检测文本文件编码,一键转换,彻底解决乱码问题。
- Base64工具:实现图片与Base64编码字符串的互转,便于Web开发。
- 代码/数据格式化:对JSON、XML、SQL等数据进行美化、验证与格式化,提升可读性。
软件获取与使用建议
该工具箱提供了多个版本以适应不同性能的电脑。
- 网盘下载:点击下载多功能AI媒体处理工具箱
- (请注意:软件包本体不含大型AI模型,部分AI功能需在使用时按提示额外下载所需模型,低配置电脑建议选择体积最小的基础版本)。
下载后,建议根据自身电脑配置(尤其是GPU性能)选择合适的版本安装。启动后,界面模块清晰,你可以像打开一个“软件集合”一样,按需使用其中的任何工具。
更多高效工具推荐
如果你需要更专业的单一功能工具,也可以在我们的网站分类中寻找:
更多 AI 工具:AI工具合集
© 版权声明
文章版权归作者所有,未经允许请勿转载。
THE END







